Highlight
มะเร็งท่อน้ำดี (CCA) รักษายากเพราะมีสภาพแวดล้อมของก้อนมะเร็งซับซ้อนและยังขาดเป้าหมายการรักษาที่ได้ผล งานวิจัยนี้ทดสอบแนวคิด CAR T cell ที่มุ่งเป้าไปที่ mesothelin (MSLN) ซึ่งพบแสดงออกสูงใน CCA โดยพัฒนา CAR T จากแอนติบอดี “กระต่ายแบบ humanized” ที่จับ MSLN ต่างตำแหน่งกัน ผลพบว่า CAR T ที่สร้างจากแอนติบอดี hYP218 (ออกแบบโครงสร้าง/การจัดวางเฉพาะ) สามารถกำจัดก้อนมะเร็งในหนูได้ดี มีความคงอยู่ของเซลล์สูง และมีผลข้างเคียงน้อย ชี้ว่า CAR T targeting MSLN อาจเป็นทางเลือกการรักษาใหม่ที่มีศักยภาพสำหรับ CCA
ที่มาและความสำคัญ
มะเร็งท่อน้ำดี (CCA) เป็นมะเร็งที่รักษายาก เพราะสภาพแวดล้อมของก้อนมะเร็งซับซ้อน มีพังผืดมากทำให้ T cell เข้าไปในก้อนได้ยาก และยังขาด “เป้าหมาย” ที่ยืนยันใช้รักษาได้จริงในคลินิก แม้ CAR T cell จะได้ผลดีในมะเร็งเม็ดเลือด แต่ยังมีข้อจำกัดใน CCA งานวิจัยนี้เลือก Mesothelin (MSLN) เป็นเป้าหมายของการพัฒนา CAR T cell เนื่องจากมีคุณสมบัติสอดคล้องกับหลักเกณฑ์ของ antigen สำหรับการรักษาแบบจำเพาะในมะเร็งท่อน้ำดี (CCA) โดยเฉพาะอย่างยิ่ง MSLN เป็นโปรตีนบนผิวเซลล์ซึ่งเอื้อต่อการจดจำและการทำงานของ CAR T cell และพบการแสดงออกสูงในเนื้อเยื่อ CCA ของผู้ป่วยไทยในสัดส่วนมาก (79%) สะท้อนความเป็นเป้าหมายที่ครอบคลุมผู้ป่วยจำนวนมาก นอกจากนี้ MSLN ถูกจัดอยู่ในกลุ่ม tumor-associated antigen ที่เกี่ยวข้องกับชีววิทยาการดำรงอยู่และความก้าวร้าวของก้อนมะเร็ง จึงมีศักยภาพในการให้ผลเชิงการรักษามากกว่าเป็นเพียงตัวบ่งชี้การเกิดโรค อีกทั้ง CCA ยังขาดเป้าหมายที่ผ่านการยืนยันทางคลินิกอย่างชัดเจน ทำให้การมุ่งพัฒนา CAR T ที่จำเพาะต่อ MSLN เป็นแนวทางเชิงกลยุทธ์เป้าหมายสำหรับ CAR T cell therapy ใน CCA.
Abstract
Background: Chimeric antigen receptor (CAR) T cell therapy has shown promise in treating hematological malignancies. However, the complex tumor microenvironment of cholangiocarcinoma (CCA) poses significant challenges, particularly due to the lack of clinically validated targets and the presence of fibrosis, which hinders T cell infiltration into tumor sites. Mesothelin (MSLN) is highly expressed in CCA. In this study, we aimed to develop CAR T therapy based on a panel of humanized rabbit monoclonal antibodies targeting various epitopes of MSLN, ranging from the N- to the C-terminus, for CCA.
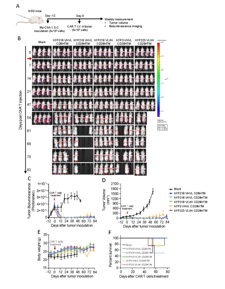
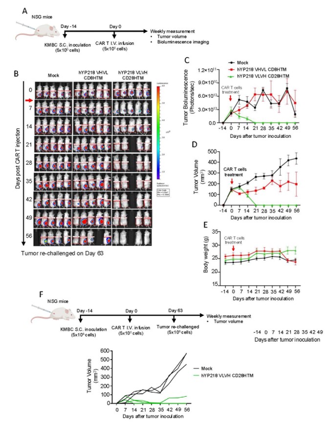
Methods: MSLN expression was assessed in CCA tissue samples obtained from Thai patients. CAR T cells were generated using various single-chain variable fragment (scFv) constructs, engineered in either VH-linker-VL or VL-linker-VH orientation, targeting non-overlapping epitopes of membrane-bound MSLN: hYP218 (proximal region), hYP223 and hYP3 (middle region), and hYP158 (distal region). The cytotoxicity of MSLN-specific CAR T cells was evaluated in 3 preclinical CCA mouse models: Mz-ChA-1, KMCH, and KMBC.
Results: MSLN was strongly expressed in 79% of the CCA specimens. Among the CAR constructs, hYP218-based CAR T cells-with the VL-linker-VH orientation and CD28-derived hinge and transmembrane domains (CD28HTM)-completely eradicated CCA tumors in all 3 CCA xenograft mouse models (Mz-ChA-1, KMCH, and KMBC). Furthermore, hYP218 VLVH CD28HTM CAR T cells showed strong persistence in mice, with low PD-1 expression (a marker of T cell exhaustion) and minimal adverse effects.
Conclusions: Our findings suggest that MSLN is a promising target for CAR T cell therapy in CCA. CAR T cells engineered with hYP218 VLVH CD28HTM, which targets the membrane-proximal epitope of MSLN, may represent a novel therapeutic strategy for the clinical treatment of CCA.
KEYWORDS: Cholangiocarcinoma (CCA), CAR T cell therapy, Mesothelin (MSLN), Xenograft mouse models
Citation: Duangdara, J., Lin, S., Hong, J., Li, D., Suriyonplengsaeng, C., Larbcharoensub, N., Wongprasert, K., & Ho, M. (2026). Preclinical development of mesothelin-targeting CAR T cells for the treatment of cholangiocarcinoma. Hepatology Communications, 10(2), e0888.
DOI: 10.1097/HC9.0000000000000888
RELATED SDGs:
SDG Goal หลัก ที่เกี่ยวข้อง
3. GOOD HEALTH AND WELL-BEING

SDG Goal ที่เกี่ยวข้องอื่น ๆ
17. Partnerships for the goals

ผู้ให้ข้อมูล: ศาสตราจารย์ ดร.กนกพรรณ วงศ์ประเสริฐ
ชื่ออาจารย์ที่ทำวิจัย: ศาสตราจารย์ ดร.กนกพรรณ วงศ์ประเสริฐ ผู้ช่วยศาสตราจารย์ นพ.ชินวุฒิ สุริยนเปล่งแสง อาจารย์ ดร.จินต์จุฑา ดวงดารา
แหล่งทุนวิจัย: โครงการปริญญาเอกกาญจนาภิเษก (คปก.)
Credit ภาพ: ศาสตราจารย์ ดร.กนกพรรณ วงศ์ประเสริฐ อาจารย์ ดร.จินต์จุฑา ดวงดารา
Webmaster: ว่าที่ ร.อ. นเรศ จันทรังสิกุล
Tags: CAR T cell therapy, Cholangiocarcinoma (CCA), Mesothelin (MSLN), Xenograft mouse models




