Highlight
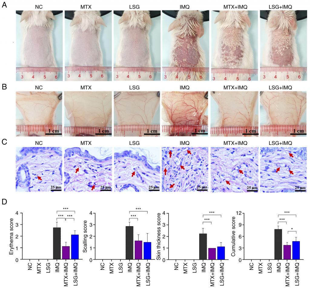
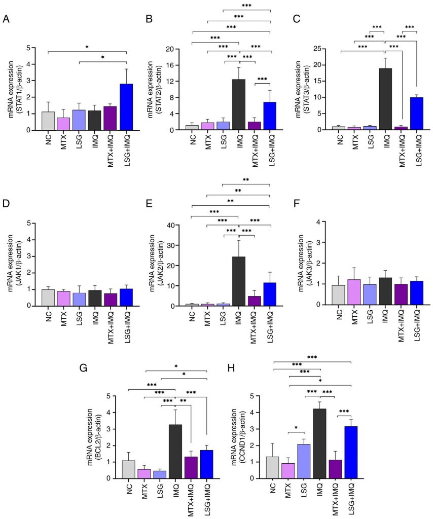
งานวิจัยประเมินซัลเฟต กาแลคแตนชนิดน้ำหนักโมเลกุลต่ำ (LSG) ที่ได้จากสาหร่ายผมนาง Gracilaria fisheri ในแบบจำลองสะเก็ดเงินหนูที่เหนี่ยวนำด้วย imiquimod พบว่า LSG ลดความหนาหนังกำพร้า การสร้างหลอดเลือดใหม่ และการอักเสบของผิว ลดการแทรกซึมของ CD4+ T และ mast cell พร้อมกดไซโตไคน์สำคัญ (TNF-α, IL-17A, IL-23 ฯลฯ) และยับยั้งสัญญาณ JAK2/STAT2/STAT3 โดยไม่มีพิษต่อตับและไต
ที่มาและความสำคัญ
โรคสะเก็ดเงินเป็นโรคผิวหนังอักเสบเรื้อรัง สาเหตุจากความผิดปกติของภูมิคุ้มกันร่วมกับการเพิ่มจำนวนของเคราติโนไซต์มากผิดปกติ ส่งผลให้เกิดผื่นหนา แดง ลอก และมีการแทรกซึมของเซลล์อักเสบในผิวหนังอย่างต่อเนื่อง กลไกสำคัญเกี่ยวข้องกับไซโตไคน์ก่อการอักเสบซึ่งกระตุ้นทั้งการอักเสบและการหนาตัวของหนังกำพร้า การเพิ่มจำนวนและการอยู่รอดของเคราติโนไซต์ รวมถึงการคงอยู่ของวงจรการอักเสบ แม้มีการรักษาหลากหลาย ผู้ป่วยจำนวนหนึ่งยังคงตอบสนองไม่ดี เกิดผลข้างเคียงจากการใช้ยาระยะยาว จึงมีความจำเป็นในการค้นหาทางเลือกใหม่ที่ลดการอักเสบได้หลายมิติและมีความปลอดภัยเหมาะสมต่อการใช้ต่อเนื่อง งานวิจัยจึงเลือกประเมิน low molecular weight sulfated galactan (LSG) ซึ่งเป็นพอลิแซ็กคาไรด์ซัลเฟตจากสาหร่ายแดง Gracilaria fisheri มีศักยภาพการลดอาการโรคสะเก็ดเงินได้หรือไม่ เนื่องจาก LSG มีความเป็นไปได้ในการปรับภูมิคุ้มกัน (immunomodulation) และโมเลกุลน้ำหนักต่ำทำให้สารละลายน้ำได้ดีขึ้นและเอื้อต่อการดูดซึม การกระจายตัวในร่างกายเพื่อโอกาสการพัฒนาต่อเป็นยาในอนาคต
Abstract
Psoriasis is a chronic immune‑mediated inflammatory skin disorder characterized by keratinocyte hyperproliferation and immune cell infiltration. Low molecular weight sulfated galactan (LSG), derived from the red seaweed Gracilaria fisheri, has immunomodulatory potential relevant to psoriasis pathogenesis. The present study investigated the therapeutic potential of LSG using an imiquimod (IMQ)‑induced murine model of psoriasis. BALB/c mice received intraperitoneal administration of LSG once daily, 2 h prior to IMQ application, for 7 consecutive days. Clinical severity was assessed using the Psoriasis Area and Severity Index (PASI). Histopathological and immunohistochemical analyses were performed to evaluate epidermal architecture, vascular change and immune cell infiltration. Expression of keratinocyte proliferation and differentiation markers, proinflammatory cytokines and JAK/STAT pathway components was analyzed using reverse transcription‑quantitative PCR, ELISA and western blotting. Systemic inflammation was assessed by spleen and lymph node size. LSG significantly decreased PASI scores, neovascularization, epidermal thickness and dermal inflammation. LSG downregulated keratinocyte proliferation and differentiation markers (Ki67, keratin 6, 16 and 17, involucrin) and decreased proinflammatory cytokine expression (TNF‑α, IL‑1β, IL‑17A, IL‑23, IL‑6), accompanied by decreased CD4+ T and mast cell infiltration. LSG downregulated JAK2/STAT2/STAT3 signaling and downstream genes (BCL2, CCND1). Furthermore, LSG alleviated systemic inflammation without inducing hepatic or renal toxicity. These findings indicated that LSG effectively ameliorates IMQ‑induced psoriatic inflammation via coordinated reduction of keratinocyte hyperproliferation, cytokine production and immune cell activity. LSG represents a promising marine‑derived therapeutic candidate for psoriasis management.
KEYWORDS: Gracilaria fisheri, low molecular weight sulfated galactan, psoriasis, skin inflammation, intraperitoneal administration
Citation: Jongsomchai, K., Pudgerd, A., Phuapittayalert, L., Jamsuwan, S., Chanmanee, T., Wongprasert, K. … Rudtanatip, T. (2025). Low molecular weight sulfated galactan attenuates imiquimod‑induced psoriasis via suppression of proinflammatory cytokines and keratinocyte hyperproliferation. Biomedical Reports, 23, 190. https://doi.org/10.3892/br.2025.2068
RELATED SDGs:
SDG Goal หลัก ที่เกี่ยวข้อง
3. GOOD HEALTH AND WELL-BEING

ผู้ให้ข้อมูล: ศาสตราจารย์ ดร.กนกพรรณ วงศ์ประเสริฐ
ชื่ออาจารย์ที่ทำวิจัย: ศาสตราจารย์ ดร.กนกพรรณ วงศ์ประเสริฐ
Credit ภาพ: ศาสตราจารย์ ดร.กนกพรรณ วงศ์ประเสริฐ
Webmaster: ว่าที่ ร.อ. นเรศ จันทรังสิกุล
Tags: Gracilaria fisheri, intraperitoneal administration, low molecular weight sulfated galactan, psoriasis, skin inflammation




