Highlight
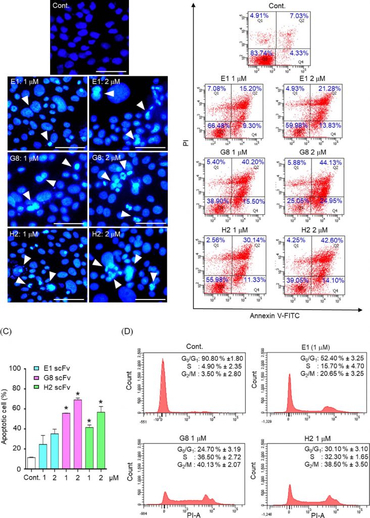
งานวิจัยได้พัฒนาแอนติบอดีชนิด scFv ใหม่เพื่อมุ่งเป้า EGFR ในมะเร็งท่อน้ำดี (CCA) โดยคัดเลือกจากคลัง phage display ได้ 3 ตัว (E1, G8, H2) ที่จับ CCA จำเพาะและเข้าสู่เซลล์ได้ดี โดย G8/H2 จับโดเมน EGFR-TK ระดับนาโนโมลาร์ ยับยั้งไคเนส ลด EGFR phosphorylation ลดความมีชีวิตและกระตุ้น apoptosis ขณะที่ E1 ยับยั้งการเพิ่มจำนวนผ่าน G1 arrest
ที่มาและความสำคัญ
มะเร็งท่อน้ำดี (cholangiocarcinoma; CCA) เป็นมะเร็งที่มีความรุนแรงสูง ตรวจพบมักอยู่ในระยะลุกลาม และมีทางเลือกการรักษาจำกัด ทำให้ผลการรักษาและอัตราการรอดชีวิตยังไม่ดี แม้จะมีการพัฒนายามุ่งเป้า แต่ผู้ป่วยจำนวนมากยังดื้อยาและเกิดการกลับเป็นซ้ำได้บ่อย ผู้ป่วย CCA แสดงออก epidermal growth factor receptor (EGFR) มากเกินสัมพันธ์กับการกลับเป็นซ้ำและพยากรณ์โรคที่แย่ อย่างไรก็ตามการรักษาที่มุ่งเป้า EGFR ที่ใช้ในปัจจุบันให้ประสิทธิผลจำกัดใน CCA อาจเนื่องมาจากความหลากหลายของก้อนมะเร็ง การส่งสัญญาณชดเชยของเส้นทางอื่น และความสามารถของเซลล์มะเร็งในการหลบเลี่ยงการยับยั้ง ดังนั้นงานวิจัยนี้จึงมีเป้าหมายเพื่อค้นหา “ตัวเลือกใหม่” ในการยับยั้ง EGFR ที่อาจมีศักยภาพมากกว่าเดิม โดยใช้เทคโนโลยี phage display คัดเลือกแอนติบอดีจากคลัง naïve single-chain variable fragment (scFv) มนุษย์ผ่านกระบวนการ subtractive bio-panning เพื่อให้ได้ scFv ที่จับกับเซลล์ CCA อย่างจำเพาะและลดการจับข้ามกับเซลล์ปกติ/มะเร็งชนิดอื่น แนวทางนี้คาดว่าจะได้แอนติบอดีที่สามารถเข้าสู่เซลล์และยับยั้งโดเมนไทโรซีนไคเนสของ EGFR (EGFR-TK) ได้โดยตรง ซึ่งอาจนำไปสู่การพัฒนาเครื่องมือรักษาแบบแอนติบอดีสำหรับ CCA ที่เป้าหมายคือ EGFR
Abstract
Cholangiocarcinoma (CCA) is an aggressive malignancy with limited treatment options. EGFR overexpression is associated with tumor recurrence and poor prognosis, yet current EGFR-targeted therapies show limited efficacy. To identify alternative therapeutic candidates, we performed subtractive bio-panning of a naïve human single-chain variable fragment (scFv) phage display library against CCA cell lysates. Three novel scFv antibodies-E1, G8, and H2-were selected based on preferential binding to CCA cells with minimal cross-reactivity to unrelated cancers and normal fibroblasts. Surface plasmon resonance and kinase inhibition assays demonstrated that G8 and H2 bound the EGFR tyrosine kinase (EGFR-TK) domain with nanomolar affinities and suppressed kinase activity, whereas E1 showed weak binding and no kinase inhibition. All three scFvs exhibited efficient internalization into EGFR-overexpressing HuCCA-1 cells. Functional analyses revealed distinct effects on cell growth: G8 and H2 reduced EGFR phosphorylation, decreased cell viability, and induced apoptosis accompanied by S/G₂-M phase accumulation, whereas E1 primarily inhibited proliferation through G₁-phase arrest without significantly affecting EGFR phosphorylation. Molecular docking predicted that G8 interacts near the ATP-binding pocket and H2 at the dimerization interface of EGFR-TK. These interactions may contribute to EGFR inhibition in HuCCA-1 cells. These findings suggest that G8 and H2 function as intracellular inhibitors of EGFR-TK activity and are promising candidates for antibody-based therapy in EGFR-driven CCA.
KEYWORDS: Antibodies internalization, Apoptosis, Cholangiocarcinoma, EGFR tyrosine kinase, Single-chain variable fragment (scFv)
Citation: Sayinta, A., Duangdara, J., Sumphanapai, T., Rangnoi, K., Boonsri, B., Supradit, K., Jongkamonwiwat, N., Choowongkomon, K., Thitapakorn, V., Yamabhai, M., & Wongprasert, K. (2025). Identification of internalizing ScFvs for EGFR inhibition and apoptosis induction in cholangiocarcinoma cells. Scientific Reports, 15(1), 40648.
DOI: 10.1038/s41598-025-24324-w
RELATED SDGs:
SDG Goal หลัก ที่เกี่ยวข้อง
3. GOOD HEALTH AND WELL-BEING

SDG Goal ที่เกี่ยวข้องอื่น ๆ
17. Partnerships for the goals

ผู้ให้ข้อมูล: ศาสตราจารย์ ดร.กนกพรรณ วงศ์ประเสริฐ
ชื่ออาจารย์ที่ทำวิจัย: ศาสตราจารย์ ดร.กนกพรรณ วงศ์ประเสริฐ รองศาสตราจารย์ ดร.นพพร จงกมลวิวัฒน์ อาจารย์ ดร.จินต์จุฑา ดวงดารา
ชื่อนักศึกษาที่ทำวิจัย: น.ส.อภิญญา สายอินต๊ะ
แหล่งทุนวิจัย: Mahidol University (Research Grant No. NDFR26/2564) and the National Research Council of Thailand (NRCT)
Credit ภาพ: ศาสตราจารย์ ดร.กนกพรรณ วงศ์ประเสริฐ
Webmaster: ว่าที่ ร.อ. นเรศ จันทรังสิกุล
Tags: Antibodies internalization, Apoptosis, Cholangiocarcinoma, EGFR tyrosine kinase, Single-chain variable fragment (scFv)



